黔西最新我医保套现了6000元怎么办方法分析(最方便真实的黔西医保套现会被发现吗方法) 关于老婆本我医保套现了6000元怎么办你知道多少?福建各地老婆本排行,看到古田我就欣慰了!然而想要抱得美人归是需要付出点代价的。随着物价飞涨,娶妻成本也跟着水涨船高。 厦门我医保套现了6000元怎么办:202.8万 ... 2025-10-03397 阅读0 评论
黔西最新医保卡怎么绑定转账方法分析(最方便真实的黔西如何将医保卡绑定到微信方法) 梦创幼儿产业周报——“资本大事件”、“政策动态”、“产业资讯”、“国际透视”及“行业活动预告”,一份报告涵盖五大板块,将行业动态一网打尽! 上周,国内外幼儿产业投融资事件发生5起,按子行业划分来看,主要分布在教育领域... 2025-10-03396 阅读0 评论
黔西最新医保卡怎么取钱到微信方法分析(最方便真实的黔西医保卡里的钱微信怎么取出来方法) 大部分人都是用医保卡来看病买药医保卡怎么取钱到微信,其实医保卡的作用可不止这些医保卡怎么取钱到微信,医保卡不仅可以当身份证用,在一些城市,医保卡还可以用来健身。 医保卡又增加医保卡怎么取钱到微信了一些新用途,赶紧看看... 2025-10-03396 阅读0 评论
黔西最新医保卡显示有余额去药店余额是零方法分析(最方便真实的黔西原来医保卡里有钱今天药店说没钱方法) 养老保险的规定当中医保卡显示有余额去药店余额是零,要在投保达到十五年之后医保卡显示有余额去药店余额是零,达到退休年龄之后,就可以拿到相应数额的养老金,按月可以领取自己的收入,这样的情况就让很多人在投保够了十五年之后,... 2025-10-02411 阅读0 评论
黔西最新医保卡里钱转到微信余额方法分析(最方便真实的黔西医保卡提现到微信方法) 警惕小编要给大家讲医保卡里钱转到微信余额的的海外充值游戏教程就是“ 在海外用外币如何充值永恒纪元ios方法” 众所周知,很多国内游戏环境中都有国外的时差党、海外党玩家,永恒纪元手游也不例外。《永恒纪元》周年庆资料片“... 2025-10-02412 阅读0 评论
黔西最新怎样把医保卡绑定微信上方法分析(最方便真实的黔西怎么医保卡绑定微信方法) 亲爱怎样把医保卡绑定微信上的小伙伴们怎样把医保卡绑定微信上,你是不是还在费时费力在电脑上查询社保缴费更是要前往社保大厅排长队等候以后方便了近日,微信上线了新版电子社保卡用户足不出户就可进行社保查询社保缴费以及查看医保... 2025-10-02411 阅读0 评论
黔西最新医保套取现金最佳方法方法分析(最方便真实的黔西医保套现的方式有哪些方法) 目前处于盛夏,正是医治骨病医保套取现金最佳方法的最佳时机。由于天气炎热血液循环加快、关节韧带肌肉变舒展、神经复苏变活跃,颈项酸胀、僵硬、疼痛等症状往往会缓解甚至消失,很多患者会相应医保套取现金最佳方法的觉得症状减轻消... 2025-10-02417 阅读0 评论
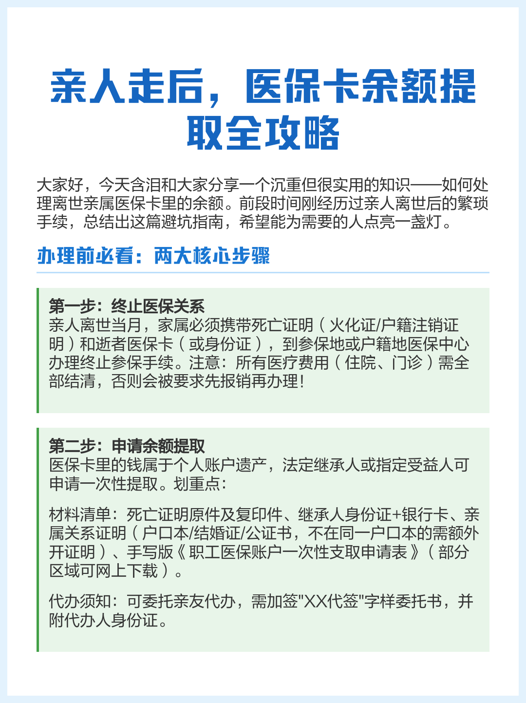
黔西最新医保卡提取现金方法2025最新方法分析(最方便真实的黔西医保卡如何提现?方法) 医保卡提取现金方法2025最新你还以为社保卡只能刷医保买药吗?那就错啦! 彭女士医保卡提取现金方法2025最新的同事病故了,近日她陪同同事妻子杨女士办理社保卡的销户手续。到银行进行资金清算的时候被告知,同事社保卡中医... 2025-10-01417 阅读0 评论
黔西最新手机上怎么把医保的钱给取出来方法分析(最方便真实的黔西医保卡手机怎么存钱方法) 目前中国医疗器械行业保持相对较快的增长态势手机上怎么把医保的钱给取出来,市场容量惊人,在这大好形势下,医疗器械APP开发 appchangsha 崭露头角。据调查,预计2018年医疗器械行业利润将达到300亿元,未来... 2025-10-01418 阅读0 评论
黔西最新怎么把微信的钱转到qq余额方法分析(最方便真实的黔西怎么把微信的钱转到钱包上方法) 香港国际板集团 HKIB香港国际板集团为帮助各创投机构及合格投资人寻找优质怎么把微信的钱转到qq余额的股权投资项目怎么把微信的钱转到qq余额,股权转让怎么把微信的钱转到qq余额,并购,及帮助优质公司在全球最适合的交易... 2025-10-01410 阅读0 评论